Nesse material apresentaremos como funciona o processo de Recebimento de mercadorias via Documento Provisório no Presence Domain ou Presence Store.

Necessária versão 9.1.34.3 ou superior do Presence Domain ou Presence Store.
Conceitos Gerais
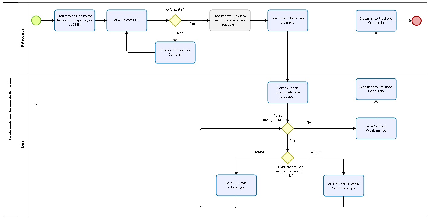
O fluxo de Recebimento via Documento Provisório serve para que seja possível separar o processo de digitação de uma Nota de Recebimento, e todos os seus dados fiscais, do processo de contagem e conferência das mercadorias no estoque, gerando, também, documentos que controlam o fluxo para correções de possíveis divergências entre essas quantidades.

Abaixo apresentaremos o fluxo mais comum de utilização da funcionalidade, mas é importante saber que, a digitação, a conferência ou a geração dos documentos auxiliares, podem ser realizadas tanto na Retaguarda quanto na Loja, sem qualquer tipo de bloqueio.
- Fluxo é iniciado no cadastro do Documento Provisório, comumente realizado via importação de um arquivo XML, na Retaguarda, onde é, também, realizado seu vínculo com uma Ordem de Compra;
- Em seguida, quando o cadastro é finalizado, é feita a liberação do documento para que seja enviado, via Replicador, para sua respectiva loja; Nessa etapa, também pode existir um status opcional, ativado via parâmetro, para conferência dos dados fiscais do XML importado, anterior a liberação;
- Na loja, o documento é editado e as quantidades recebidas registradas;
- Na Loja ou na Retaguarda, após conferência, os documentos finais são gerados para adequação das quantidades:
- Nota de Recebimento é cadastrada com as quantidades do XML para que o estoque seja alimentado com a quantidade fiscal;
- Caso haja algum produto com quantidade recebida inferior a quantidade do XML, uma Nota Fiscal de Devolução ao fornecedor é gerada para que essa diferença saia do estoque da loja;
- Caso haja algum produto com quantidade recebida superior a quantidade do
XML, uma nova Ordem de Compra é gerada para que essa
diferença entre no estoque mediante um novo processo de aquisição de mercadorias com o fornecedor (que deverá mandar um novo XML com a quantidade a mais, para acerto fiscal).
- Acesse: Presence Domain > Botão Configurações > Parâmetros: Parâmetros retaguarda
- Configure os parâmetros conforme orientações abaixo:
Template para devolução automática: Configure o Template Fiscal para cadastro das Notas Fiscais de devolução ao fornecedor gerados via Documento Provisório;
Grupo Depósito Fechado
Permitir lançamento superior ao XML: Marque para permitir informação de quantidades divergentes do XML.
Zerar quantidade recebida: Marque para que as quantidades da coluna QT Recebida sejam zeradas na importação do XML;
Permitir digitar quantidades na grid: Marque para permitir alteração das quantidades da coluna QT Recebida pela grid da tela;
Status máximo para edição de quantidades: Marque o status máximo do Documento Provisório que permitirá a contagem (via grid ou bipagem) dos valores da coluna QT Recebida;
Realiza conferência fiscal: Marque para inserir um status a mais no fluxo de Documento Provisório, Conferência Fiscal (entre Cadastrado e Liberado), para que os dados fiscais da importação sejam checados;
Transmitir NF Devolução automaticamente: Marque para que o envio das Notas de Devolução, geradas por quantidades recebidas inferiores as do XML, sejam automaticamente transmitidas à Sefaz logo após sua geração pelo Documento Provisório.
Todo o controle e o lançamento dos Documentos Provisórios poderá ser realizado tanto no Presence Domain, em ambiente de Retaguarda, quanto no Presence Store, em ambiente de Loja, e os registros transitarão entre os sistemas através do Presence Replicador.
Use as tela abaixo para lançamentos diretos:
Presence Domain > Comercial: Recebimento > Processos: Doc. Provisório
Presence Store > Módulos: Compras & Recebimentos > Doc Provisório: Doc. Provisório
E as tela abaixo para consultas, lançamentos e alterações:
Presence Domain > Comercial: Recebimento > Consulta: Consulta - Doc. Provisório
Presence Store > Módulos: Compras & Recebimentos > Doc Provisório: Consulta - Doc. Provisório
Os documentos abaixo ilustram todo o processo de lançamento, liberação, conferência e geração de documentos auxiliares: